
Practicing golf through posture measurement and motion analysis is becoming a global trend. However, in Japan, most golfers still rely on specialized facilities or bulky, expensive hardware to receive feedback.
Empowered by cutting-edge AI technology, Golf Vision automatically captures every swing and delivers precise, moment-by-moment posture analysis. By turning any environment into a smart practice space, Golf Vision frees golf enthusiasts to train with an intelligent assistant—anytime, anywhere.
Startup team, with 1 project manager and 1 engineer
Solo designer. Product design & feature definition, user research.
2024 Jun - 2024 Nov (4 Months)
Observing others won’t make you better, rather, observe yourself.
A golf swing activates nearly 95% of your muscles at once — it’s a full-body movement that demands precision. Practicing without intention doesn’t build muscle memory; it confuses it. True improvement comes from mindful repetition: hitting each shot with focus, analyzing your own swing, and paying attention to the smallest details.

To better understand the problem space, we conducted interviews with experts across two domains, focusing on the specific pain points and opportunities in veterinarians’ medical record preparation workflows.
Our research showed that motivation is not the problem—golfers are eager to improve and practice consistently. The real barrier is the absence of an accessible, repeatable methodology for improvement, with professional coaching being effective but too expensive and time-intensive to support everyday practice.


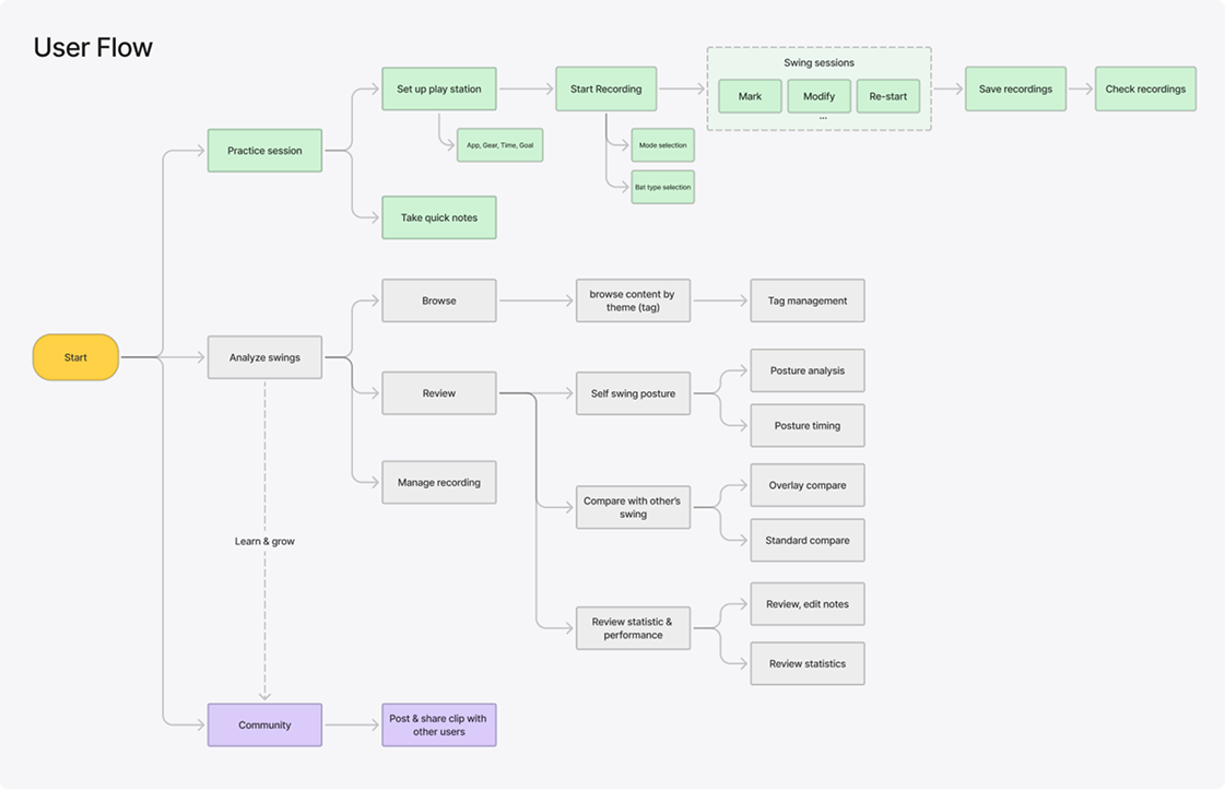
To free players from interacting with the screen and allow them to fully focus on their swing, we designed a gesture-based remote control system for motion capture. With the phone placed at a set distance, players can use simple hand gestures to control, mark, and modify swing recordings hands-free.

The app delivers precise swing analysis through real-time visual overlays on the recorded swing video. By collaborating with experienced golf players, we synthesized the most important swing checkpoints and transformed them into animated guideline overlays, allowing users to intuitively compare their posture and motion against expert-recommended form—without relying on technical terminology.

Based on the insight that comparison with professional players is one of the most effective ways to improve swing technique, we designed a swing comparison library that enables side-by-side viewing of a user’s swing alongside professional examples. By consolidating personal recordings, curated pro swings, and community posts into a single, unified view, the feature helps users quickly identify differences in posture, timing, and motion—making self-practice more structured and actionable.

As a core member of the team, I worked on Golf Vision end-to-end—from concept and early prototyping to launching the first public version on the Apple App Store. We also partnered with golf practice centers to conduct field testing, validate real-world usage, and iterate on the product based on practitioner and player feedback.
